Resultados de la búsqueda "HP"

Resultados en Canales sectoriales: 41 a 60 de 3115 (aprox.) para la búsqueda HP

2025 marca un punto de inflexión para Pantur: mayor capacidad productiva y nuevos proyectos industriales - 09/12/2025

HP Jet Fusion 3D Automation Accessory A comienzos de junio de 2025, la compañía anunció la incorporación de la HP Jet Fusion 3D Automation Accessory, una inversión que va más allá

HP SitePrint, la solución robótica para la construcción, desembarca en España - 04/04/2024

HP SitePrint, la solución robótica para la construcción, desembarca en España - 04/04/2024: La nueva tecnología de HP desembarca en España para mejorar la productividad de los dispositivos en un 40% HP

Brook + Whittle lleva la transformación digital al siguiente nivel con la prensa digital HP Indigo V12 - 09/01/2024

HP Indigo V12 - 09/01/2024: Caso de éxito Brook + Whittle lleva la transformación digital al siguiente nivel con la prensa digital HP Indigo V12 Brook + Whittle , especialista en embalaje sostenible, decoración

Todo sobre C!Print Madrid 2025 - 01/01/2025

HP muestra en C!Print Madrid 2025 sus avances en impresión con la nueva serie HP Latex FS 31/12/2024 Ezedichi presenta en C!Print Madrid 2025 su últimas innovaciones 17/12/2024

HP presenta sus tres nuevos Chromebooks adaptados para Educación - 19/01/2024

HP Fortis x360 G5 de 11 pulgadas, el Chromebook HP Fortis G10 de 11 pulgadas y el Chromebook HP Fortis G11 de 14 pulgadas. Asimismo, HP ha anunciado una versión

Soluciones sostenibles en la cadena de valor de impresión y embalaje con HP Industrial - 31/01/2024

HP Industrial - 31/01/2024: Soluciones sostenibles en la cadena de valor de impresión y embalaje con HP Industrial Haim Levit, vicepresidente senior y presidente de División, HP Industrial Print En HP

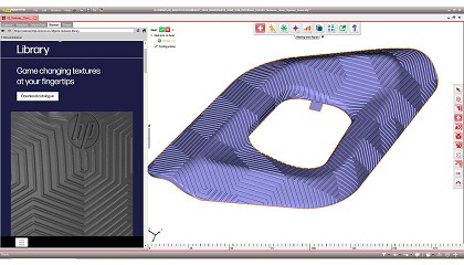
Nuevo servicio de impresión 3D con generación gratuita de texturas - 02/07/2025

HP) y VDI 3400 Nuevo servicio de impresión 3D con generación gratuita de texturas Additive Innovation (AI) , empresa especializada en fabricación aditiva, ofrece ahora un nuevo servicio de impresión 3D con generación

Nuevo servicio de impresión 3D con generación gratuita de texturas - 03/07/2025

HP) y VDI 3400 para un trabajo de impresión. Redacción Interempresas Additive Innovation (AI), empresa especializada en fabricación aditiva, ofrece ahora un nuevo servicio de impresión 3D con generación gratuita

Helly Hansen presenta la nueva colección náutica femenina - 30/06/2025

HP Skort, 75 % poliamida y 25 % elastano. Ambas prendas son de rápido secado y alto rendimiento. HH W Crewline Polo El HH W Crewline Polo, de cuello redondo, está confeccionado

Develon presenta una nueva gama de manipuladores de materiales - 03/12/2025

hp) 8,6 m 2,3 m DX180WMH-7 19,4-21,1 t 105 kW (140 hp) 11,6 m 2,3 m DX200WMH-7 20,2-21,9 t 129 kW (173 hp

Todo sobre Drupa 2024 - 23/05/2024

HP Gran Formato lanza novedades de su familia HP Latex que mejoran la productividad 31/05/2024 Durst Group, ‘listo para imprimir’ en Drupa 2024 31/05/2024 Titchfield Group y Durst anuncian una colaboración

Dos martillos Indeco trabajando a orillas del río Werribee - 08/05/2025

HP 18000, tres HP 12000, cuatro HP 9000, cuatro HP 7000, dos HP 5000, un HP 4000 y un HP 2500. HP 12000 montado en una excavadora Hitachi de 69 toneladas

Adhegrafíc, Ovelar y Etilisa, entre los ganadores de la VII edición de los Premios Aifec - 09/06/2025

HP, reunió a profesionales y empresas líderes del sector gráfico y de etiquetas en continuo. Redacción Interempresas El jurado, compuesto por figuras destacadas como Elisenda Vergés (Etiquetas Anver), Miguel Ivañez

Martillos demoledores hidráulicos Indeco HP Fuel Saving: máxima productividad con mínimo consumo de energía - 03/04/2024

HP Fuel Saving: máxima productividad con mínimo consumo de energía - 03/04/2024: Martillos demoledores hidráulicos Indeco HP Fuel Saving: máxima productividad con mínimo consumo de energía En un panorama cada vez más competitivo

HP lanza los nuevos modelos DesignJet T850/950 y DesignJet XL 3800 para maximizar los flujos de trabajo profesionales en sectores técnicos - 11/10/2023

HP también ha dado prioridad a la ciberseguridad, con la protección HP Wolf Security integrada en las HP DesignJet T850/T950 MFP y HP DesignJet XL 3800. HP Wolf Security proporciona

Develon actualiza la miniexcavadora DX27Z-7 con numerosas mejoras - 06/06/2025

HP) a 2.300 rpm, que reduce el ruido, las vibraciones y mejora la eficiencia del enfriamiento para una mayor vida útil del motor y menores costos de mantenimiento. Redacción Interempresas

HP mejora la experiencia con tinta blanca con la gama de látex serie 630 - 22/09/2023

HP están diseñados para favorecer la agilidad empresarial, maximizar el tiempo de actividad y ofrecer oportunidades de aprendizaje y asistencia. Disponibilidad HP Latex 630, HP Latex 630 W, HP Latex

HP expande su gama de servicios y soluciones para potenciar la experiencia digital de los trabajadores - 01/02/2024

HP., durante la presentación de sus nuevos servicios y soluciones. Servicios de colaboración gestionados Entre las novedades, HP ha anunciado HP Managed Collaboration Services, un nuevo servicio de sala de reuniones

Hemlock Printers impulsa su negocio con una prensa digital HP Indigo 100K - 28/08/2023

HP Indigo 100K - 28/08/2023: Caso de éxito Hemlock Printers impulsa su negocio con una prensa digital HP Indigo 100K Hemlock Printers  mejora sus capacidades de impresión digital, automatiza procesos y garantiza

Todas las soluciones Hitecsa se comercializarán bajo la marca BAXI a partir de 2026 - 18/11/2025

HP+, y los nuevos fancoils para hoteles, diseñados para maximizar confort, eficiencia y automatización en el sector hospitality. AstraFusion es un sistema combinado que integra climatización y producción de ACS mediante